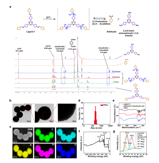
克日,333体育官网医药药物评价中心团结中山大学生物医学工程学院、中山大学隶属第三医院纳米医学中心及广东工业大学生物医药学院在国际纳米领域顶级期刊Nano Today(影响因子:18.962)上揭晓 “Mixed-valence Pt(0)/Pt2+ nanoassemblies as high-Z radiosensitizers and metallo-immune regulators for potent radiotherapy of breast cancer”为题的高水平学术文章,文章第一作者为广东工业大学生物医药学院副教授张帆博士,第二作者为333体育官网药物评价中心研究员冯力文博士,中山大学生物医学工程学院副教授曹众博士与中山大学隶属第三医院纳米医学中心主任帅心涛教授为配合通讯作者。